前言
今天来到koolshare评测室的是网件刚推出的旗舰WiFi6 Orbi系统—RBKE963( 购买链接),它采用四频设计,2.4G最高速率为1200Mbps,5.2G最高速率为2400Mbps,5.8G最高速率为2400Mbps,6G最高速率为4800Mbps。其中5.8G频段作为路由和分身之间的Wi-Fi专用通道,可以保证路由和分身的高速链接。下面为大家带来这款产品的评测体验
▲一套RBKE963由一台RBRE960路由和两台RBSE960分身组成 ▲产品规格开箱
▲本次收到的RBKE963是工程样机,没有最外层的彩盒包装,只有一个白色的包装盒 ▲打开盒盖,最左侧的是附件盒,右边是一台RBRE960路由和两台RBSE960分身 ▲附件盒中装有三只双孔电源适配器和一根超五类扁平网线 ▲电源适配器输出规格为19V 3.16A,60W功率 ▲RBRE960路由采用白色外壳,金色边框和底座;整机高度约27.94cm,底座宽度约19.05cm ▲RBRE960路由背面IO接口一览,网件首次在Orbi系列中加入了10GbE WAN口,给你更快的有线链接;除了10GbE WAN口,RBRE960路由还提供了一个2.5GbE和三个1GbE LAN口,提供了更多的扩展性 ▲RBRS960分身外形尺寸和RBRE960保持一致,只有正面外壳少了QR码贴纸 ▲RBRS960分身背面IO接口一览,分身比主路由少了1个10GbE WAN口,提供一个2.5GbE和三个1GbE LAN口 ▲底座提供了两个螺丝孔,可以用来安装挂壁支架 ▲挂壁支架在之前的SXK80中提到过,如上图所示;RBKE963中没有随机附赠 ▲RBRE960主机和RBRS960分身合影固件
▲已接设备中可以查看当前连接到主路由的分身和客户端 ▲WAN口最高速率为10Gbps,并且支持和2.5GbE端口创建802.3ad链路聚合 ▲无线部分新增了IoT设备专用网络,可以优化整体性能;需要自行设定为2.4G还是5G ▲6G网络默认和2.4G,5G共用同一个SSID,如果需要将6G的SSID独立出来,需要勾选Enable 6Ghz Only Network;当前6Ghz加密方式只有WPA3,没有Open可选 ▲使用AX210连接到6Ghz网络后可以在已接设备中查看到 ▲AX210由于只支持2x2 160MHz,所以链接速率只有2.4Gbps ▲无线地区固定为美国,不可更改 ▲RBRE960的Debug页面无法启用Telnet ▲RBSE960的页面,分身使用5.8G和主路由互联,并释放出2.4G+5G+6G ▲RBSE960的Debug页面依旧无法启用Telnet拆解
吞吐量测试
测试平台硬件部分:
PC1 网卡:XG-C100C,AX210,PCE-AC88
PC2 网卡:XG-C100C,AX210,PCE-AC88
软件:
Windows 11 Pro安装所有必选补丁,关闭系统防火墙
Endpoint 9.50
IxChariot 6.70
本次测试使用了如下测试脚本:
High_Performance_Throughput.scr。此脚本用于测试最大传输带宽
先来了解下路由测试结果几个相关名词:
Throughput,即路由吞吐量,表示路由每秒能处理的数据量。此数据越高越好
测试环境:
测试选择在家中,模拟大家日常使用的真实情况
说明:
使用V6.0.3.85_3.1.15固件,路由器开启WPA3加密
RBRE960吞吐量测试
▲NAT单线程和十线程 ▲LAN to LAN单向单线程和十线程 ▲LAN to LAN双向单线程和十线程5G 4x4 80MHz 802.11ac吞吐量
▲5G to LAN上行单线程和十线程 ▲5G to LAN双向单线程和十线程 ▲5G to LAN下行单线程和十线程 ▲5G to 5G单向单线程和十线程 ▲5G to 5G双向单线程和十线程5G 2x2 80MHz 802.11ax吞吐量
▲5G to LAN上行单线程和十线程 ▲5G to LAN双向单线程和十线程 ▲5G to LAN下行单线程和十线程 ▲5G to 5G单向单线程和十线程 ▲5G to 5G双向单线程和十线程6G 2x2 160MHz wifi6e吞吐量
▲6G to LAN上行单线程和十线程 ▲6G to LAN双向单线程和十线程 ▲6G to LAN下行单线程和十线程 ▲6G to 6G单向单线程和十线程 ▲6G to 6G双向单线程和十线程 ▲数据汇总 ▲图表汇总RBRE960和RBSE960无线回程吞吐量测试
▲RBRE960 LAN to RBSE960 LAN单向单线程和十线程 ▲RBRE960 LAN to RBSE960 LAN双向单线程和十线程5G 4x4 80MHz 802.11ac吞吐量
▲RBRE960 5G to RBSE960 LAN上行单线程和十线程 ▲RBRE960 5G to RBSE960 LAN双向单线程和十线程 ▲RBRE960 5G to RBSE960 LAN下行单线程和十线程 ▲RBRE960 5G to RBSE960 5G单向单线程和十线程 ▲RBRE960 5G to RBSE960 5G双向单线程和十线程5G 2x2 80MHz 802.11ax吞吐量
▲RBRE960 5G to RBSE960 LAN上行单线程和十线程 ▲RBRE960 5G to RBSE960 LAN双向单线程和十线程 ▲RBRE960 5G to RBSE960 LAN下行单线程和十线程 ▲RBRE960 5G to RBSE960 5G单向单线程和十线程 ▲RBRE960 5G to RBSE960 5G双向单线程和十线程6G 2x2 160MHz wifi6e吞吐量
▲RBRE960 6G to RBSE960 LAN上行单线程和十线程 ▲RBRE960 6G to RBSE960 LAN双向单线程和十线程 ▲RBRE960 6G to RBSE960 LAN下行单线程和十线程 ▲RBRE960 6G to RBSE960 6G单向单线程和十线程 ▲RBRE960 6G to RBSE960 6G双向单线程和十线程 ▲数据汇总 ▲图表汇总RBRE960和RBSE960有线回程吞吐量测试
▲RBRE960 LAN to RBSE960 LAN单向单线程和十线程 ▲RBRE960 LAN to RBSE960 LAN双向单线程和十线程5G 4x4 80MHz 802.11ac吞吐量
▲RBRE960 5G to RBSE960 LAN上行单线程和十线程 ▲RBRE960 5G to RBSE960 LAN双向单线程和十线程 ▲RBRE960 5G to RBSE960 LAN下行单线程和十线程 ▲RBRE960 5G to RBSE960 5G单向单线程和十线程 ▲RBRE960 5G to RBSE960 5G双向单线程和十线程5G 2x2 80MHz 802.11ax吞吐量
▲RBRE960 5G to RBSE960 LAN上行单线程和十线程 ▲RBRE960 5G to RBSE960 LAN双向单线程和十线程 ▲RBRE960 5G to RBSE960 LAN下行单线程和十线程 ▲RBRE960 5G to RBSE960 5G单向单线程和十线程 ▲RBRE960 5G to RBSE960 5G双向单线程和十线程6G 2x2 160MHz wifi6e吞吐量
▲RBRE960 6G to RBSE960 LAN上行单线程和十线程 ▲RBRE960 6G to RBSE960 LAN双向单线程和十线程 ▲RBRE960 6G to RBSE960 LAN下行单线程和十线程 ▲RBRE960 6G to RBSE960 6G单向单线程和十线程 ▲RBRE960 6G to RBSE960 6G双向单线程和十线程 ▲数据汇总 ▲图表汇总信号测试
▲有线宽带为江苏电信10G EPON千兆宽带,签约下行1000M,上行50M ▲Speedtest测速 ▲RBKE963无线地区美国。其所在位置已在上图标出。各房间大致面积说明A:11平方米
B:15平方米
C:15平方米
D:40平方米
E:12平方米
F:5平方米
G:7.5平方米 ▲1号位置处2.4G、5G1、5G2信号强度;无线回程和有线回程Speedtest测试 ▲2号位置处2.4G、5G1、5G2信号强度;无线回程和有线回程Speedtest测试 ▲3号位置处2.4G、5G1、5G2信号强度;无线回程和有线回程Speedtest测试 ▲4号位置处2.4G、5G1、5G2信号强度;无线回程和有线回程Speedtest测试 ▲5号位置处2.4G、5G1、5G2信号强度;无线回程和有线回程Speedtest测试 ▲6号位置处2.4G、5G1、5G2信号强度;无线回程和有线回程Speedtest测试 ▲7号位置处2.4G、5G1、5G2信号强度;无线回程和有线回程Speedtest测试 ▲数据汇总 ▲图表汇总
漫游测试
本次漫游测试分别使用iPhone12和三星S10,查看这两台客户端在RBKE963 Mesh系统中漫游效果如何
▲漫游路线为A-B-D-E来回无线回程测试
▲使用iPhone12 ping网关,漫游路线为A-B-D-E,整个过程丢0个包,漫游2次,漫游切换时丢0个包 ▲使用iPhone12 ping网关,漫游路线为E-D-B-A,整个过程丢0个包,漫游2次,漫游切换时丢0个包 ▲使用S10 ping网关,漫游路线为A-B-D-E,整个过程丢0个包,漫游2次,漫游切换时丢0个包 ▲使用S10 ping网关,漫游路线为E-D-B-A,整个过程丢0个包,漫游2次,漫游切换时丢0个包有线回程测试
▲使用iPhone12 ping网关,漫游路线为A-B-D-E,整个过程丢0个包,漫游2次,漫游切换时丢0个包 ▲使用iPhone12 ping网关,漫游路线为E-D-B-A,整个过程丢0个包,漫游2次,漫游切换时丢0个包 ▲使用S10 ping网关,漫游路线为A-B-D-E,整个过程丢0个包,漫游2次,漫游切换时丢0个包 ▲使用S10 ping网关,漫游路线为E-D-B-A,整个过程丢0个包,漫游2次,漫游切换时丢0个包总结
▲RBKE963搭载了目前最新的各种技术,虽然6G频段之类的目前还用不到;但是这种虽然你用不到,但我必须有的理念还是值得肯定的硬件
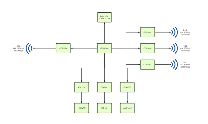
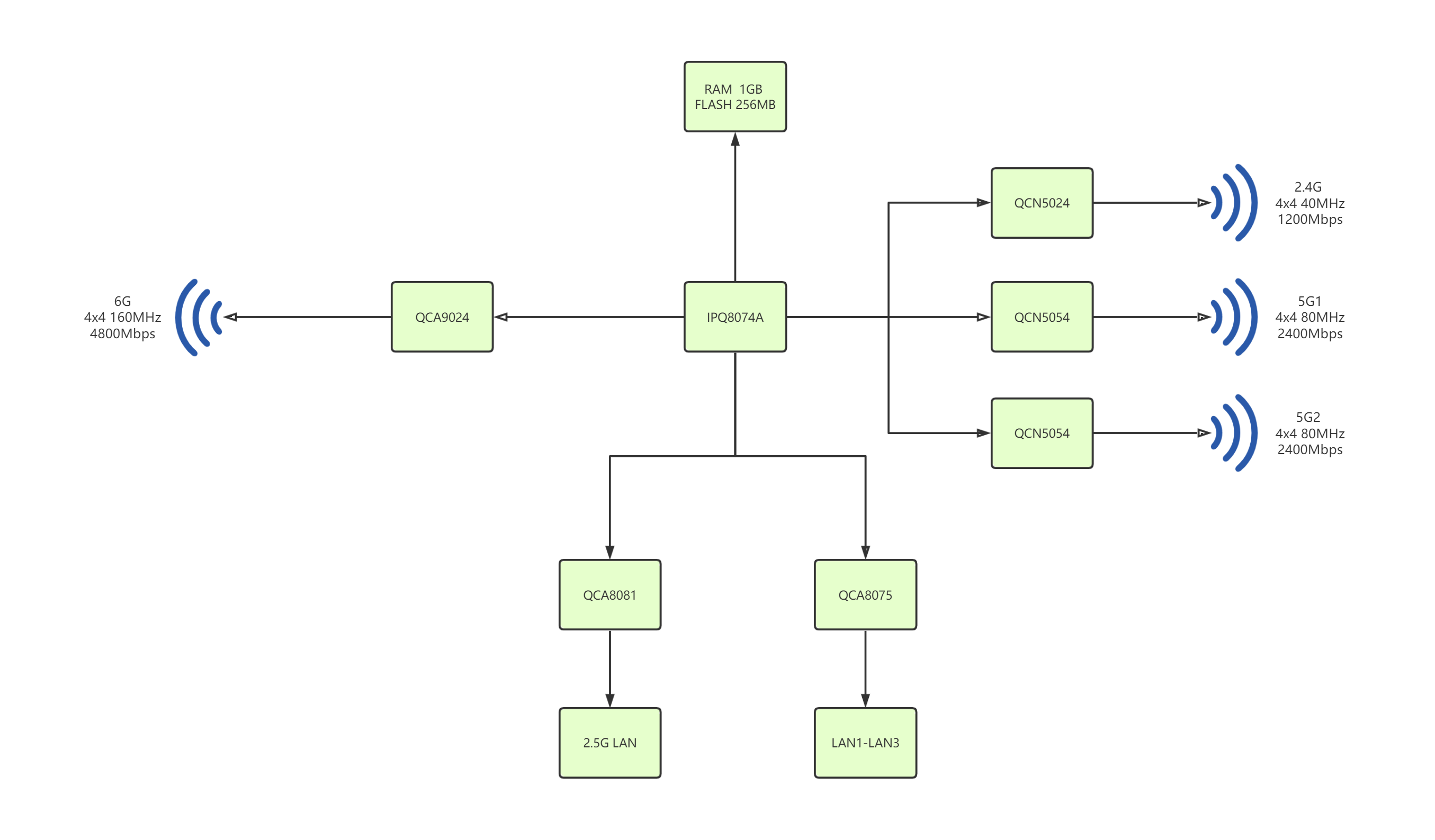
•SoC:IPQ8074A,集成4核心ARM Cortex A53 CPU,14nm工艺,2.2GHz主频
•RAM:容量为1024MB
•PHY芯片:2.5G端口PHY是QCA8081;10G端口PHY是AQR113C;千兆端口的PHY是QCA8075
•FLASH芯片:RBRE960容量为512MB;RBSE960容量为256MB
•2.4G芯片:QCN5024,FEM是SKY85333-11
•5G1芯片:QCN5054,FEM是SKY85747
•5G2芯片:QCN5054,FEM是SKY85747
•6G芯片:QCN9024,FEM是SKY85784
散热
•被动散热;采用夹心设计,2.4G芯片、5G1芯片、5G2芯片、6G芯片、SoC、10G PHY、2.5G PHY、FEM芯片全部都有铝制散热片辅助散热
端口
•RBRE960带有1个10G WAN口,1个2.5G LAN口,3个千兆LAN口;RBSE960带有1个2.5G LAN口,3个千兆LAN口
固件
•当前固件下不支持Telnet
•支持10G端口和2.5G端口双线路动态链路聚合接入
•AP模式下支持无线回程,不支持有线回程
优点
•1个10G WAN口,1个2.5G LAN口,3个千兆LAN口,提供更多的可玩性和拓展性
•被动散热,0噪音
•加入了6G频段的支持
•漫游切换迅速,无论是IOS客户端还是Android客户端都有着不错的体验
建议
•当前国内的6G频段还无法被一般的客户端使用,是否可以使用6G频段来无线回程,将5G2开放给用户使用







































































































